卵子发生是指雌性配子的形成、发育和成熟,包括卵原细胞增殖、卵母细胞生长和成熟。这是一个复杂的过程,受多种因素(包括母体基因)的精确协调调节。受精卵阻滞基因1(zar1)已被确定为卵巢特异性母体基因,对小鼠和斑马鱼的卵母细胞到胚胎过渡和卵子发生至关重要。Zar1蛋白C端的锌指(Znf)结构域包含一个非典型植物同源结构域(PHD),该结构域高度保守,可能对转录调控至关重要。
一些在卵母细胞中特异表达的基因已被报道在鱼类卵子发生中起重要作用,包括fig1a、bmp15、GDF9和foxh1。如缺失bmp15的斑马鱼卵母细胞在幼鱼阶段退化,其卵巢被转化为睾丸。罗非鱼中,foxh1基因的中断导致卵子发生停滞导致不孕。因此,卵母细胞特异性基因包括zar1在其他鱼类性腺发育中的作用值得研究。
减数分裂是脊椎动物卵子发生所必需的,许多基因已被报道参与这一过程。减数分裂相关基因如aldh1a2、cyp26a1、Sycp3、tpx2和wee2等。据报道,罗非鱼aldh1a2缺失导致减数分裂启动延迟,而cyp26a1缺失导致减数分裂启动提前。小鼠中sycp3缺失使减数分裂配对和突触缺陷;斑马鱼中sycp3的破坏导致生殖细胞凋亡和雄性性反转。zar1缺失对鱼类减数分裂相关基因的影响目前仍不清楚。
多聚腺苷酸化在控制mRNA稳定性方面发挥着关键作用。小鼠中,zar1/2缺失会影响卵母细胞减数分裂的正常进行,以及某些mRNA的多腺苷酸化;zar1和翻译调节因子Cpeb1在斑马鱼和非洲爪蛙中发生免疫共沉淀。然而,zar1缺失是否影响cpeb1表达以及mRNA多腺苷酸化仍不清楚。
尼罗罗非鱼性别不是由生殖细胞发育决定的,它是研究卵子发生的理想模型:基因组编辑方法成熟、高质量基因组序列可用、繁育单性鱼类以及易采集血液样本。因此,西南大学生命科学学院王德寿教授团队建立了罗非鱼zar1基因突变系,探讨了zar1基因缺失对罗非鱼早期卵子发生的特异性影响,并探讨了其可能的分子机制。
研究结果
1. zar1在罗非鱼中的表达特征
首先,研究人员鉴定出尼罗罗非鱼具有保守的C端锌指结构域。zar1在卵巢中的表达水平显著高于睾丸,并且在卵巢发育的早期表达逐渐增加。免疫组织化学结果表明,zar1在I期和II期卵母细胞中特异性表达。

zar1在罗非鱼中的表达模式和细胞定位图
2. zar1纯合突变体构建
使用CRISPR/Cas9技术构建zar1突变株系,gRNA靶位点位于zar1的第一个外显子中,该外显子包含用于突变鉴定的Dde I限制性位点。实验结果显示zar1被成功敲除。
CRISPR/Cas9建立zar1突变系图
3. zar1缺失对卵母细胞发育的影响
与野生型(WT)罗非鱼相比,zar1缺失鱼的卵原细胞、I期和II期卵母细胞的数量显著减少;Vasa(生殖细胞标记)阳性信号显著减少;vasa mRNA表达水平显著降低。表明了zar1的缺失导致XX罗非鱼生殖细胞数量的显著减少。
zar1基因缺失导致90日龄XX罗非鱼卵子发生异常图
4. zar1缺失对减数分裂的影响
与WT罗非鱼相比,zar1缺失鱼中减数分裂相关基因aldh1a2和sycp3表达显著降低,而cyp26a1表达显著上调;促凋亡基因表达显著上调,而凋亡抑制基因bcl2的表达显著下降。表明了zar1缺失导致生殖细胞发育和减数分裂早期启动受损以及体细胞凋亡。
5. zar1缺失对罗非鱼卵子发生的影响
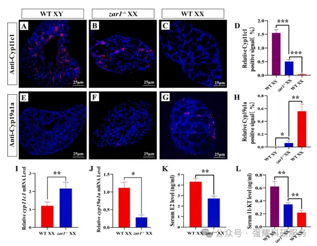
与WT罗非鱼卵巢相比,zar1缺失罗非鱼的Cyp11c1(通过11-KT调控雄性配子的形成)的阳性信号显著增加,Cyp19a1a(雌激素合成关键酶)的阳性信号显著下调;相对应地,cyp11c1 mRNA的表达水平显著增加,cyp19a1a mRNA的表达水平显著降低。此外,血清雌激素(E2)水平降低和雄激素(11-KT)水平升高。
由此猜想,zar1缺失首先导致生殖细胞凋亡,随后导致类固醇生成细胞的异常发育,这进一步导致雌激素合成的障碍。zar1缺失罗非鱼的11-KT水平上调的可能原因:内源性雌激素的下调导致了雌性途径基因的抑制和雄性途径基因的激活。因此,正常的zar1表达对维持雌激素水平至关重要,这在不同鱼类中是保守的。
6. zar1缺失影响了卵子发生相关基因的表达和稳定性
与WT罗非鱼卵巢相比,zar1缺失鱼卵子发生的重要基因figla、gdf9、bmp15和wee2 mRNAs的poly(A)尾部延伸失败,在3’末端具有选择性剪接;tpx2 mRNA的聚腺苷酸化和选择性剪接的未发生明显异常。此外,这些基因的表达显著下调。
90日龄zar1缺失罗非鱼卵子发生的关键基因的3′端聚腺苷酸化、选择性剪接和表达分析图
CPEB控制胞质多聚腺苷酸化和翻译调节。Cpeb1与罗非鱼的Zar1相互作用,Cpeb1在罗非鱼的I期和II期卵母细胞中与Zar1共定位,且cpeb1的表达显著降低。因此,cpeb1表达的降低是导致zar1缺失罗非鱼中与卵子发生相关的mRNA的多聚腺苷酸化和选择性剪接的原因。然而在罗非鱼卵子发生过程中,Zar1如何调节卵巢转录组的稳定性还需要进一步的研究。

罗非鱼Zar1与Cpeb1的相互作用图
总之,研究结果表明,zar1基因缺失导致罗非鱼卵子发生受阻。zar1的破坏导致聚腺苷酸化失败,减数分裂起始受损,阻止了卵原细胞向I期卵母细胞的转变,以及体细胞凋亡增加。Zar1可以与Cpeb1相互作用,共同调节与卵子发生相关的mRNA的多聚腺苷酸化和选择性剪接,以维持早期卵母细胞mRNA的稳定性并确保其进入减数分裂I,从而维持罗非鱼早期卵子发生的正常进程。综上所述,这些结果表明Zar1通过Cpeb1调节多聚腺苷酸化在罗非鱼卵子发生中起重要作用。
本篇研究中的ZAR1多抗由强耀生物提供。


联系我们
返回