你是否曾有过这样的经历:一觉醒来,突然就看到了镜子里自己眼角的皱纹。与此同时,身体似乎也通过种种细微的迹象向你传递着讯息:熬夜愈发难以承受、记忆力日渐衰退、体力耐力显著下滑,每一处都在低语:“你,正在老去。”
是不是真的存在所谓的“人生分水岭”?比如30岁,让人一夜之间步入衰老的快车道。这一切,究竟是心理暗示在作祟,还是真真切切的生理衰老在悄然上演?
对于这个问题,答案是肯定的!衰老不是一个连续均匀的过程,而是存在明显的转折点,在这些点上,蛋白质的变化会更为剧烈。
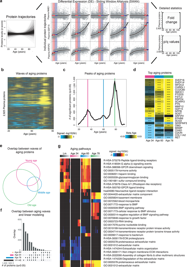
斯坦福大学相关研究人员在Nature medicine杂志发表了文章[1],该研究对各个年龄段人类血浆进行了蛋白质组学分析,测定了4263名18-95岁的人群中共2925个血浆蛋白,探讨了人类血浆蛋白质组谱在整个生命周期中的波动变化,最终发现人类血液中蛋白质的水平在三个年龄点的变化最为显著:34岁、60岁和78岁。

蛋白质时钟与衰老密码
作者分析了4263名年龄在18-95岁的健康个体的血浆,采用SomaScan适配体技术生成了人类寿命的蛋白质组数据集。因女性平均寿命比男性长,所以作者评估了性别和衰老蛋白质组的关联,发现与年龄密切相关的蛋白质在不同性别之间也存在差异。
进一步,作者发现了一个由373个蛋白质组成的、与性别无关的血浆蛋白质组时钟,它在预测年龄方面具有很高的准确性,并发现那些被预测比实际年龄更年轻的个体在认知和身体测试中表现得更好。此外,作者发现保守的衰老相关蛋白的变化并不是同时发生的。因此,血浆蛋白质组中衰老的时间顺序需要进一步研究。

图1:线性建模将血浆蛋白质组与功能性衰老联系起来,并确定了一个保守的衰老特征
蛋白质轨迹聚类揭示衰老血浆蛋白质组的波动性
作者发现将衰老相关的46种保守蛋白质,以及更全局的2925种血浆蛋白质视为一个整体,它们在整个寿命内的波动是惊人的,且这些波动模式也是稳定保守的。
使用聚类对随年龄变化具有相似轨迹的蛋白质进行分组,得到了不同的蛋白质轨迹簇。其中,半数以上富集了特定的生物途径,这表明在生命周期中生物过程发生了明显但有协调的变化。换言之:大多数血浆蛋白质组在整个生命周期内的变化都是非线性的。

图2:蛋白质轨迹的聚类识别衰老期间的线性和非线性变化
衰老的“山峰”与“谷底”:量化蛋白质波动
为了定量了解一生中发生的蛋白质组学变化,研究者开发了差异表达-滑动窗口分析软件工具(DE-SWAN),检测了特定生命阶段的变化,确定了衰老对血浆蛋白质组的顺序影响。
他们发现数百种蛋白质在衰老过程中呈波状变化。对每个年龄的差异表达蛋白的数量求和,在34、60和78岁发现了三个峰,当年龄改变时,高峰消失。
通过进一步探索,研究人员发现与这些年龄相关的波动具有稳健性。随着年龄的增长,多种生物学途径发生了显著的变化,且这些变化均在34、60和78岁时较为显著。通过线性建模,发现随年龄变化的路径与34岁和60岁的峰顶重叠最强烈。
总而言之,这些结果表明,衰老是一个动态的、非线性的过程,其特征是血浆蛋白一波又一波的变化,反映了生物过程中的复杂变化。

与年龄相关疾病相关的蛋白质在不同的衰老波动中富集
血浆蛋白质组对个体的生理状态十分敏感,但也受遗传的影响。作者发现老化的蛋白质组也是由基因决定的,但其它因素推动了血浆蛋白质组的衰老如认知功能、身体质量指数等。而这些指标与年龄相关疾病息息相关。
综上所述:衰老相关蛋白组波动与各种年龄相关的疾病基因组和蛋白质组有一定联系。

图4:与年龄相关疾病相关的蛋白质在不同的衰老波动中富集
小结
对血浆蛋白质组的研究揭示了关于人类寿命的复杂的、非线性的变化。作者研究结果表明衰老不是匀速的,而存在3个断崖式衰老时间节点,其中34岁是颜值的最大关卡!
随着年龄的增长,身体各组织器官和功能逐步发生不可逆的退行性变化,比如蛋白退化、代谢率降低、机体免疫力下降等。
衰老不可逆转,但我们依然可以通过努力,积极探索健康的生活方式,让它发生得慢些,再慢些。毕竟,人生不在于长度,而在于如何精彩地走过每一个“断崖”,在岁月的波澜中保持那份坚韧与优雅。


联系我们
返回